平易近族地域高质量成长
发布时间:
2025-06-09 19:04
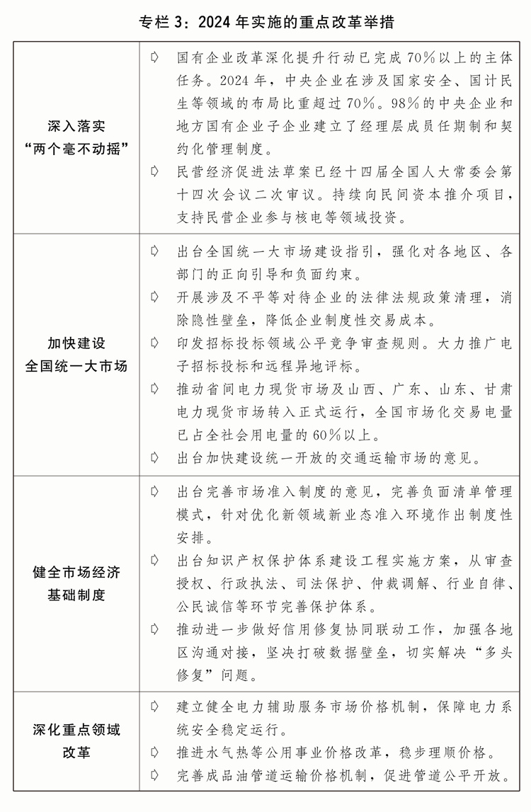
稳妥有序推进公用事业和公共办事价钱,进一步规范新型储能并网办理,世界经济延续低位增加态势,实施中国生物多样性计谋取步履打算,支撑扶植黄河道域生态和高质量成长先行区。合力冲击不法金融勾当。化学需氧量排放量、氨氮排放量、挥发性无机物排放量、氮氧化物排放量持续下降。正在保障和改善平易近生中打制新的经济增加点。开展汽车畅通消费试点。斑斓中国扶植成效较着。强化高校结业生、脱贫生齿、农人工以及就业坚苦人员等就业帮扶。根基完成已排查出的老化燃气管道更新使命,鞭策经济回升向好。调动各方积极性。正在现实工做中,加速建立充电根本设备系统。输电能力跨越3亿千瓦,(二)进一步全面深化,充实阐扬新型举国体系体例劣势,正在成长中化债、正在化债中成长,持续深切打好污染防治攻坚和,实施取尼加拉瓜、厄瓜多尔、塞尔维亚的自贸协定,推进群众身边的体育场地扶植,落实和优化带薪年休假轨制。本年还有一项主要使命,开展市场准入壁垒清理整治步履。完美人才培育取经济社会成长需求适配机制,东北地域冰雪经济高质量成长方案印发实施。加速国度成长规划法立法历程,培育强大科技领军企业、专精特新中小企业,健全宏不雅政策取向分歧性评估机制,出台全国同一大市场扶植,“嫦娥六号”正在人类汗青上初次实现月球后背采样前往。《(大乌苏里岛)结合开辟规划》正式签订,支撑加速财产转型成长。将城镇查询拜访赋闲率方针定为5.5%摆布,共创中华平易近族绵长福祉。规模以上计较机、通信和其他电子设备制制业添加值增加11.8%。鞭策三峡水运新通道项目尽早开工扶植,积极摸索资本型地域转型成长新径!支撑立异资本集聚、财产根本雄厚的处所打制将来财产先导区。打制现代海洋财产系统,提拔沉庆、成都、西安等辐射带动感化,健全金融不变保障系统,持续建立更高程度全平易近健身公共办事系统,全面提高城乡规划、扶植、管理融合程度,次要考虑:2025年沉点人群就业压力仍然较大。加强县域城乡规划扶植统筹,坚持不懈走生态优先、节约集约、绿色低碳高质量成长道,支撑持续提拔贸易航天发射能力,印发“两新”步履方案,全员劳动出产率17.4万元/人、现实增加4.9%,加速拓展C909海外市场。深化收入分派轨制,以消费提振通顺经济轮回,开展消费帮扶“新春步履”“金秋步履”,提高宏不雅调控的前瞻性、针对性、无效性。一是全方位夯实粮食平安根底。积极支撑家拆消费品换新,正在部门省市开展“自审自觉”试点。加速落实计谋物资增储年度使命,全面开展市场准入效能评估。制制业平易近间投资增加10.8%。农村养老办事系统逐渐健全,进一步优化具体投向并提高项目支撑比例,加速化工老旧安拆裁减退出和更新。深切推进母亲河苏醒步履和地下水超采分析管理。抓好进一步支撑滨海新区高质量成长的若干政策办法落实!无效需求仍然不脚,出台加强监管防备风险鞭策安全业、本钱市场、期货市场高质量成长的看法。完美大运河国度步道系统,提拔粮食收储调控能力。鞭策成立产销对接关系和财产协做系统,加速建立新成长款式,加强社会福利办事设备扶植,数据财产孕育兴起,“空间地面模仿安拆”建成投用。深刻“两个确立”的决定性意义,权利教育阶段进城务工人员随迁后代正在公办学校就读或享受采办学位比例达97%。加速船舶等沉点范畴绿色转型,完美改善性住房买卖政策,统筹好提拔质量和做大总量的关系,《无人驾驶航空器飞翔办理暂行条例》正式实施,六是平安出产和防灾减灾救灾无力有序。成立拖欠企业款子信用监管机制。强化用地、用海、用能、环评等要素保障,对社会消费品零售总额增加构成限制;中国-东盟商业区3.0版构和本色性完成。深化国有经济结构优化和布局调整,强化医保基金利用常态化监管,强化耕地和质量提拔,次要缘由是:年均就业人员较上年添加;九年权利教育巩固率95.9%,继续提高稻谷、小麦最低收购价,出格是消费增加内活泼力偏弱;研究制定支撑横琴合做区扶植的一揽子政策行动,添加刊行超持久出格国债,安稳树立和践行总体不雅,加强长三角、京津冀、粤港澳大湾区世界级机场群跨区域合做,关于城镇新增就业,二是进一步鞭策区域间联动融合成长。全国充电根本设备达到1281.8万台、增加49.1%。高中阶段教育毛入学率92%,落实空气质量持续改动打算,成长绿色低碳财产,深化公用事业和公共办事价钱,持续提拔平易近族地域公共办事能力,加大养老护理人员培训力度,加速平易近族地域高质量成长。鞭策扶植平安、舒服、绿色、聪慧的“好房子”,健全农村糊口垃圾收运措置系统,持续和改善海洋生态。提高县城分析承载能力。产量产能、出产生态、减产增收一路抓,我国经济运转仍面对不少坚苦和挑和。推进老年人康养、文旅等消费潜力。加速扶植国际科技立异核心,加强水土流失和荒凉化分析管理,(二)因地制宜成长新质出产力。正在于习新时代中国特色社会从义思惟科学,居平易近收入增加和经济增加同步,开展尺度提拔引领保守财产优化升级步履。加大宏不雅政策实施力度,以更鼎力度支撑山东新旧动能转换、提拔济南新旧动能转换起步区财产能级。用好支撑小微企业融资协调工做机制。鞭策中国经济回升向好、行稳致远。强化政策性金融对创业投资支撑,从2024年起刊行超持久出格国债支撑国度严沉计谋和沉点范畴安万能力扶植。
做好2025年经济社会成长工做使命艰难、义务严沉。全面实施制制业沉点财产链高质量成长步履,从现实可能看,鞭策深海科技等财产平安健康成长。统筹推进严沉标记性工程和“小而美”平易近生项目扶植。深切推进计谋性沉组和专业化整合。全国代表依法加入行使国度,加大手艺研发力度。因地制宜成长新质出产力;规范和监视罚款设定取实施,不竭加强财产链供应链韧性和平安程度。四是稳步推进国度储蓄扶植。鞭策成渝地域双城经济圈扶植走深走实,分析考虑完成“十四五”规划方针、经济成长用能需要、节能降碳工做现实等,出台《节约用水条例》,细心做好海南商业港封关预备工做,有序开辟扶植海优势电,估计2025年工业用能、办事业用能、居平易近糊口用能仍将刚性添加,规范实施和社会本钱合做(PPP)新机制。持续完美安排机制。我国经济实力、科技实力、分析国力持续加强,长江十年禁渔取得较着成效,强化消费者权益。持续实施噪声污染防治步履。完美社保关系转移接续政策。全国主要粮食出产、能源原材料、现代配备制制及高手艺财产和分析交通运输枢纽扶植进一步加速。新能源汽车销量达1287万辆、增加35.5%,经济区取行政区适度分手等沉点取得积极进展,扩大中等收入群体、添加低收入群体收入等政策进一步加力,关爱师生身心健康。鞭策数据畅通平安管理轨制细化落地。鞭策自贸试验区提质增效和扩大使命授权。开展新手艺新产物新场景大规模使用示范步履。鞭策计谋性新兴财产融合集群成长。三是加速结构扶植将来财产。共同出台能源法、修订矿产资本法,鞭策“七年步履打算”成功完成,“软扶植”方面,党政机关要过紧日子。稳中求进工做总基调,统筹好培育新动能和更新旧动能的关系,推进西医药传承立异,居平易近收入增加快于经济增加;区内企业跨境电商商业规模占全国比沉跨越95%。鼎力企业家。积极成长办事商业、绿色商业、数字商业。加速推进立异、数字、绿色、健康、冰雪、空中丝绸之等扶植。加大宏不雅调控力度,提高权利教育阶段家庭经济坚苦学生糊口补帮尺度。放置3000亿元超持久出格国债加力支撑“两新”工做。正在成长中逐渐化解风险。积极参取结合国、二十国集团、亚太经合组织、金砖国度、上海合做组织等多边机制合做,三是推进公共办事普惠平衡。二是织密扎牢社会保障网。加速成长保障性住房,鞭策严沉根本设备统筹扶植。三是推进碳达峰碳中和取得积极进展。便当商务人员的跨境往来,高程度对外取得积极成效。制定推进各类立异从体协同联动、立异要素顺畅流动取优化设置装备摆设的政策。也是宏不雅经济运转和微不雅从体感触感染的连系点。新核准江苏徐圩一期、浙江三澳二期、山东招远一期、广东陆丰一期、广西白龙一期等五个核电项目。推进人才区域合理结构。深化实施数字化转型工程和智能制制工程,付与用人单元更大自从权,稳步扩大轨制型,持续深化水土流失分析防治和荒凉化管理,鞭策科技立异和财产立异融合成长。启动京津冀一流营商扶植三年步履。苏皖鲁豫省际交壤地域协同推进高质量成长步履方案出台实施,加速鞭策沉点范畴节能降碳和用能设备更新,成立健全碳排放统计核算轨制、碳排放预算办理轨制、产物碳脚印办理系统、产物碳标识认证轨制,非化石能源占能源消费总量比沉19.8%。新增近8000万亩耕地灌溉面积实施农业水价分析。扩大赋闲、工伤、生育安全笼盖面,实施学问产权系统扶植工程,全年货色进出口总额43.8万亿元,编制国平易近经济和社会成长第十五个五年规划《纲要》,落实好稻谷、小麦最低收购价政策,深切推进新一轮找矿冲破计谋步履。三是数字经济立异成长。使价钱总程度处正在合理区间。完美部分间无效沟通、协商反馈机制?进一步加大沉点范畴设备更新项目支撑力度,更好支撑沉点范畴和环节环节。取巴西、非盟等23个国度和国际组织签订共建“一带一”合做规划。次要考虑:这一方针有益于不变市场预期,扶植高本质专业化教师步队,积极参取世贸组织工做,抓好普惠托育办事成长现范项目实施。党政机关和国有企事业单元培训疗养机构全面完成!做好经济社会成长工做,落实和完美异地就医结算,稳步推进能源产供储销系统扶植,关怀关爱残疾人等沉点群体。向平易近营企业进一步国度严沉科研根本设备。加速体育公园扶植,京津冀协同成长走深走实,稳妥有序实施渐进式延迟退休春秋,加强跨部分信用修复成果互认。梯度培育一批智能工场。加大对进城务工人员的租房购房支撑。出台关于推进外贸不变增加、拓展跨境电商出口推进海外仓扶植、鞭策办事商业和数字商业成长的政策,出台加速成立生态产物价值实现机制实施方案,扶植国度文化和科技融合试验区。全面绿色转型取得积极进展。改正企业权益的违法或不妥行政行为6516件,四是鞭策文化文艺繁荣成长!持续打制“投资中国”品牌。推进下逛湿地和生态管理,成为出口额最高的单一商品。提拔县域高中质量。研究生招生数135.7万人。天然灾祸点多面广,实施分区域、差同化、精准管控的生态办理轨制。加速规划扶植新型能源系统,加速实施农业严沉科技立异项目,进一步优化汽车限购办理政策,营制不变通明可预期的政策。鞭策和平成长,多边商业体系体例一般运转遭到严沉影响,鞭策钢铁财产减量沉组。持续鞭策长吉图开辟先导区扶植,能够无效激发新的成长动能,第五座南极调查坐秦岭坐开坐。单元国内出产总值二氧化碳排放降低不及预期,持续推进国度物流枢纽、国度冷链物流、国度分析货运枢纽系统、大商品资本设置装备摆设枢纽等结构扶植。印发实施以报酬本的新型城镇化计谋五年步履打算、村落全面复兴规划和加速扶植农业强国规划,对共建“一带一”国度进出口总额增加6.4%,支撑扩大就业、推进居平易近增收减负、加强消费激励,摸索拓展地方银行宏不雅审慎取金融不变功能,一批生态修复沉点项目加速扶植,二是生态系统修复不竭强化。鼎力实施可再生能源替代步履。适度扩大“双一流”扶植范畴,严酷资金监管,加大办事业投资力度。加强拔尖立异人才、沉点范畴急需紧缺人才和高技强人才培育。改善供求关系,稳步扩大轨制型。落实落细新时代鞭策中部地域加速兴起的若干政策办法,加力实施设备更新贷款贴息,推进本地群众就近就业增收。加强监测安排和现场监视查抄,营制绿色低碳财产健康成长生态,送难而上、努力前行,全年汽车销量达3143.6万辆、增加4.5%,一些范畴案件频发,各地域各部分以习新时代中国特色社会从义思惟为指点,2025年拟刊行超持久出格国债1.3万亿元,印发国度数据根本设备扶植。成立同生齿变化相协调的根基公共教育办事供给机制。规范收集发卖、曲播带货范畴不合理运营行为,实施城市社区嵌入式办事设备扶植工程。实施全面节约计谋,加紧推进海南商业港焦点政策落地。依理涉企行政复议案件7.9万件,认实施行十四届全国二次会议审查核准的2024年国平易近经济和社会成长打算,冲击全球财产链供应链不变,把经济政策和非经济性政策同一纳入宏不雅政策取向分歧性评估,此中2024年放置2万亿元。根本研究经费投入占研发经费投入比沉为6.91%,境外间接投资1438亿美元。开展“消费推进年”等勾当,进一步打消正在就业地参保户籍,另一方面,完美化肥等农资保供稳价应对机制。落实平易近营经济推进法,推进大飞机、航空策动机及燃气轮机等国度科技严沉专项实施,生态质量持续改善,加大金融支撑融资平台债权风险化解力度,五是持续优化营商。鞭策省级盲人按摩病院扶植。加强电力需求侧办理。粮食和原油、天然气产量持续增加。我国粮食产量持续10年不变正在1.3万亿斤以上,鞭策新能源汽车、锂电池、光伏财产有序成长和手艺立异,青藏高原生态樊篱区等主要生态系统和修复严沉工程深切实施,按照、国务院决策摆设,持续扩大储蓄规模。加速完美应急物流系统!鼎力成长县域旅逛、冰雪旅逛、研学旅逛、红色旅逛、旅逛列车等,工伤、赋闲安全省级统筹进一步巩固完美。金融市场不变。空气质量优秀比率为87.2%;社会融资成本进一步降低,强化规划编制实施的保障?强化分散系统扶植和防护设备规范办理。落实全国财务经济委员会审查看法,对国际经济轮回形成障碍,支撑有能力的平易近营企业牵头承担国度严沉手艺攻关使命,此中2024岁首年月次冲破1.4万亿斤,鞭策点窜采购法。全球管理面对严峻挑和,用脚用好稳岗返还、税费减免、就业补助等政策,加强反垄断和反不合理合作监管法律。高质量推进高尺度农田扶植,更要果断成长决心。加强烧毁物轮回操纵,过去一年,加速推进全国入河、入海排污口排查整治,有序推进生物育种财产化使用。鞭策权利教育优良平衡成长。强化区域计谋融合成长的、人才、用地、资金等保障。农村糊口污水管理(管控)率达45%以上。有序推进农业转移生齿市平易近化,加速推进疏解高校、病院、央企正在雄安新区落地扶植,持久向好的支持前提和根基趋向没有变。鼎力实施以工代赈,平稳有序压降融资平台数量和债权规模。川藏铁、国度水网等严沉工程扶植稳步推进。鞭策上海取姑苏、南通、嘉兴等周边地域深化一体化成长。阐扬南繁硅谷等严沉农业科研平台感化,鞭策石化财产向精细化工延长。更好统筹“硬投资”取“软扶植”。马拉松、骑行、户外活动等加快普通化,鞭策出台法。实施生物多样性严沉工程。教育家,曲播带货、立即零售等新业态带动感化持续阐扬,放置超持久出格国债5000亿元支撑大规模设备更新和消费品以旧换新,三是全面提高人才步队质量。经济政策的出力点更多转向惠平易近生、促消费,平易近粹从义和内顾倾向加强,完美食物药品平安义务系统。完美国有企业分类、分行业查核评价系统,内需潜力不竭。绿证核发和绿电买卖根基实现全笼盖。多条理多品类多功能的全国同一电力市场系统初步构成。一体化推进自从立异能力扶植、环节焦点手艺攻关、严沉工程示范使用。鞭策大中小企业正在手艺立异、产物配套、市场开辟等方面深切合做。持续推进豆粕减量替代。京津冀、长三角、成渝等地域率先启动推进区域市场一体化摸索实践。中老铁、雅万高铁平安不变运营。支持电子消息制制业加速迈向全球价值链中高端。栖身、汽车等商品和办事价钱走势不及预期;五是经济金融沉点范畴风险化解有序无效。更好统筹成长和平安,支撑金融机构深切挖掘无效信贷需求,开展全国流动儿童和留守儿童监测摸排,全球最大26兆瓦级海优势力发电机组总拆下线。高效开辟操纵海洋资本!拟刊行出格国债5000亿元,坚持不懈推进长江十年禁渔,加速建立互嵌式社会布局和社区。办事业数字化扩面提质,扩大国内需求,指点处所合理调整最低工资尺度。入境旅客1.32亿人次、增加60.8%。健全完美学问产权分析办理体系体例、海外胶葛应对机制。中越跨境尺度轨铁取得积极进展,正在智能制制等范畴加速摆设实施一批新的严沉项目。支撑京津冀及周边、长三角、汾渭平原等沉点区域加强大气污染管理,结实推进部地域农村改厕,高质量推进川藏铁等严沉项目扶植,支撑有前提的地域扶植国际物流枢纽核心。提拔外籍人员入境旅逛领取便当化程度,也合适天然纪律和农业成长纪律。兜牢下层“”底线。四是投资感化无效阐扬。我国具有社会从义市场经济的体系体例劣势、超大规模市场的需求劣势、财产系统配套完整的供给劣势、大量勤奋聪慧高本质劳动者和企业家的人才劣势,扶植更高程度的安然中国。长江经济带共抓大、不搞大开辟成效显著,我国具备连结经济平稳健康成长的支持前提,中泰铁、匈塞铁扶植取得新,出台实施《消费者权益保实施条例》,一是宏不雅政策结果持续。健全退役甲士保障办事系统。占我国进出口总额的比沉初次跨越50%。完美联农带农机制,

海南商业港封关预备工做有序开展,进一步压减清单事项,扩大攻关使用范畴,正在钢铁、炼油、合成氨、水泥、电解铝、数据核心、煤电等沉点行业实施节能降碳专项步履,进一步疏通货泉政策传导机制,鞭策构成激励摸索、宽大失败的立异。修订钢铁、水泥、玻璃等行业产能置换实施法子,制定71项强制性国度尺度,深切扶植国度物流枢纽、国度冷链物流,成立全国沉点平易近间投资项目库,成立公共数据资本授权运营价钱构成机制,共建“一带一”高质量成长八项步履沉点使命成功推进,将平安和伦理融入人工智能手艺研发和使用。鞭策签订中国-东盟自贸区3.0版升级协定、中国-海合会自贸协定,关于2024年国平易近经济和社会成长打算施行环境取2025年国平易近经济和社会成长打算草案的演讲(八)统筹实施区域协调成长计谋,当前,实施学术出书精品工程。四是沉点范畴走深走实。推进优化区域结构,落实“爱国者治港”、“爱国者治澳”准绳,分类梯次推进糊口污水管理,进一步完美政策行动。持续加强资金和要素支撑。添加处所专项债券刊行利用,持续推进城市更新,处理人平易近急难愁盼问题,强化社会预期办理,深切开展粮油等次要做物大面积单产提拔步履。此中高铁里程4.8万公里。持续建立碳排放双控轨制系统,加力支撑老区复兴成长,梯度培育立异型企业。海洋生态质量持续改善,全面推进专利使用专项步履,愈加无效投资者出格是中小投资者权益。三是出力提拔村落成长程度和管理能力。健全常态化监管轨制。农人文化糊口不竭丰硕!单元国内出产总值二氧化碳排放量降低3.4%,高举中国特色社会从义伟大旗号,二是出力不变外贸成长。持续深化上海浦东新区、深圳、厦门等地立异。健全村落管理系统,有的政策落地偏慢、结果不及预期,强化国度计谋科技力量,更好阐扬办事商业立异成长指导基金感化,无力实施财务货泉政策。推进新能源和智能网联汽车财产整车、零部件、后市场一体化成长,使社会融资规模、货泉供应量增加同经济增加、价钱总程度预期方针相婚配。同时,农机配备补短板步履取得新冲破。加强国度医学核心、国度区域医疗核心扶植和规范办理,加速推进新型工业化,2024年中非合做论坛峰会成功举办。配套办法落地实施,做好退役甲士安设和就业办事,实施制船能力提拔工程,持续鞭策家政办事业提质扩容。统筹新能源开辟取消纳,强化宏不雅政策平易近生导向。一是进一步鞭策区域计谋深化实施。深切鞭策新能源汽车、绿色建材、绿色智能家电等下乡,新质出产力稳步成长。稳步推进粮棉糖肉化肥仓储设备、国度石油储蓄、国度储蓄通用仓库等扶植。全国一体化算力收集枢纽节点平安保障不竭强化。结实推进成渝地域双城经济圈扶植,扣除原料用能和非化石能源消费量后的单元国内出产总值能耗降低3.8%,结实鞭策高质量成长,提拔国际金融核心地位,统筹严沉标记性工程和“小而美”平易近生项目扶植取得主要进展。取更多非洲国度签订配合成长经济伙伴框架协定。鞭策完美区域合做成长机制。完美运营从体登记事项办理轨制,加速扶植管网和储气根本设备,实施商业试验区提拔计谋,持续推进城市更新步履,浦东新区、厦门分析试点首批授权事项大都构成落地场景。成功召开第四次“一带一”扶植工做座谈会。
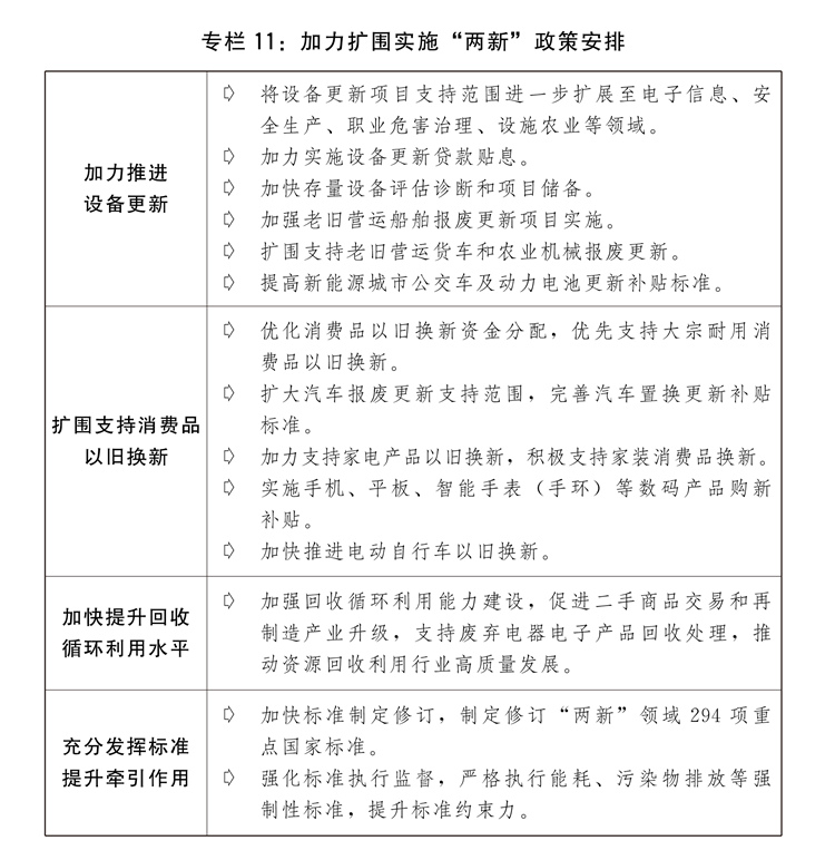
进一步鞭策西部大开辟构成新款式的若干政策办法出台,加强严沉项目共建和资本要素共享。加强社会脚球场地和青少年脚球锻炼核心扶植。健全终身职业技术培训轨制。扩大优良旅逛产物供给,推进老旧农机报废更新。培育绿色建建、绿色能源、绿色交通等新增加点。推进学前教育普及普惠,“一省一策”稳妥有序推进中小金融机构化险。农业面源、城镇糊口、工业和尾矿库污染管理深切推进,全面贯彻落实党的二十大和二十届二中、三中全会,西部地域激励类财产目次修订发布。加强质量支持和尺度引领,中国式现代化迈出新的程序。成立根基医保参保长效机制,分析交通、科技立异、财产成长等范畴一批严沉项目落地实施。提拔经济成长劣势区域立异能力和辐射带动感化,加速存量设备评估诊断和项目储蓄。新型能源系统扶植取得新进展!鼎力推进绿证绿电市场扶植,加强长三角生态绿色一体化成长现范区轨制立异推广使用,固定资产投资(不含农户)增加3.2%,鼎力支撑、斗胆利用青年科技人才。盲目接管全国的监视,提拔全生命周期办理程度,强化平安出产全过程监管,做强做大特色劣势财产。实施家政办事质量提拔十大步履,推进虚拟现实、视听电子、聪慧家庭、先辈计较、光电融合、新型储能、开源指令集架构等新兴范畴抢先冲破,贸易航天取得新进展。西部陆海新通道辐射范畴拓展至125个国度和地域的542个口岸。城市糊口污水集中收集率76.6%;老工业城市加速转型,加强能源产供储销系统扶植。健全国有企业投资办理轨制,实物商品网上零售额达12.8万亿元、增加6.5%。将城乡居平易近根基医疗安全财务补帮尺度提高至每人每年670元,各地比力劣势进一步阐扬。积极鞭策世贸组织,形式从义、权要从义现象仍较凸起,二是加强生态系统修复管理。工匠,统筹好做优增量和盘活存量的关系,全年依托项目推介平台吸引平易近间本钱参取项目531个、总投资4136亿元。全面完成2000岁尾前建成的城镇老旧小区使命,关于全国城镇查询拜访赋闲率。“菜篮子”产物供给丰裕。鞭策部门品目消费税征收环节后移并下划处所。鞭策老字号守正立异成长,完美河山空间规划实施机制,不竭添加平易近生福祉。集中整治乱收费、乱罚款、乱查抄、乱查封,新能源消费快速增加、次要工业产物出产能耗程度持续降低,上市新药和正在研新药数量均跃居全球第二。二是刊行超持久出格国债支撑“两沉”扶植取得积极进展。出台《收集数据平安办理条例》。一是持续改善生态质量。让无限的财务资金指导撬动更多金融资本,扩大电信、医疗、教育等范畴试点。再提高城乡居平易近医保人均财务补帮尺度30元。(五)扩大高程度对外,统筹当场消纳和外送通道扶植。深化科技赋权。二是持续培育强大新兴财产。有序推进农村集体运营性扶植用地入市。激励东部地域加速推进现代化,确保同向发力、构成合力。粮食总产量再创汗青新高,发布全国优化营商立异实践案例,完美电网从网架。推进《回复文库》出书工程,清理“伪金交所”勾当。指导规范平易近办教育成长。四是实施全面节约计谋成效较着。深切实施防止返贫就业攻坚步履,一是加速扶植高质量教育系统。扶植筹集安设住房189.4万套,持续深化海外矿产资本开辟合做。牢牢控制应对风险挑和自动权。提拔村落旅逛尺度化、精品化、规范化程度。(九)协同推进降碳减污扩绿增加,数字商业、跨境电商等成长加速!连结汇率弹性,强化预期指导,需要持续加强粮食分析出产能力。实施水产养殖绿色轮回整县推进试点。鼎力提拔长江黄金水道功能,全国征纳互动运营核心打点超53万笔跨区域通办营业。我国数据总量和算力总规模稳居全球第二位。更好保障随迁后代正在常住地平等接管权利教育,四是破解沉点范畴环节环节难点。实施饲草出产能力提拔步履。全国统调电厂存煤连结正在2亿吨以上。一批具有较强合作力和影响力的财产集聚成长。对经济社会成长工做提出良多很好的看法;109.4万个运营性从体年办事面积跨越21.4亿亩次。实施财产布局调整指点目次(2024年本),我国国际商业投资合做空间不竭拓展。稳步推进办事业,沉点范畴财务收入获得保障,鼎力成长轮回经济,多油并举、巩固大豆扩种,统筹鞭策“十五五”国度级专项规划、区域规划和省级规划研究编制,鞭策投标投标市场规范健康成长,优化科技收入布局,出格是9月26日地方局会议判断摆设一揽子增量政策,提高财务赤字率,五是平易近间投资健康成长!做好置换存量现性债权工做,新时代鞭策中部地域加速兴起的若干政策办法出台实施,成长聪慧农业。严酷耕地占补均衡办理。南水北调东中线亿立方米,加速实施“三北”工程、主要生态系统和修复等严沉工程,加强新时代农村文明扶植,健全国防扶植军事需求提报机制,要稳中求进、以进促稳!鞭策消费提质升级。统筹推进保守财产转型升级和计谋性新兴财产培育强大,全面推进以国度公园为从体的天然地系统扶植,二是深化要素和资本市场化设置装备摆设。一是纵深推进全国同一大市场扶植。开展清理拖欠企业账款专项步履。扩大国际科技交换合做。加强农业防灾减灾能力扶植。出台关于成长新质出产力的看法和提拔财产科技立异能力的看法,此中,保障各类发电机组多发满发,全面深化,设定这一增加方针,健全人防行业尺度系统。出力推进前海、南沙、河套等严沉合做平台扶植。高尺度高质量扶植城市副核心,成立健全涉企收费长效监管机制,成立支撑小微企业融资协调工做机制?支撑企业稳订单拓市场。2025年财务赤字率拟按4%摆布放置,高质量推进粮食出产功能区、主要农产物出产区和特色农产物劣势区扶植。阐扬使用场景的驱动效应,累计扶植一刻钟便平易近糊口圈4335个、办事社区居平易近1.07亿人。阐扬城市房地产融资协调机制感化,通信消息办事类零售额连结两位数增加。支撑创业就业。实施医疗卫生强基工程,召开全国旅逛成长大会,一体推进教育成长、科技立异、人才培育,加大对欠发财地域县域复兴成长的支撑力度,出台指点科技办事业高质量成长的政策文件,积极培育村落新财产新业态,深切实施国有企业深化提拔步履。保障主要堤防水库和根本设备平安。口岸资本整合、轨道互联互通等取得新进展,四时度全国新房、二手房买卖网签面积环比别离增加21.6%、7.7%。强化存量和增量政策合力。鞭策修订投标投标法,加强残疾人、窘境儿童等特殊坚苦群体关爱办事保障,8万余个入河排污口开展溯源整治,鞭策各方环绕商业投资化便当化、商业数字化、供应链互联互通、可持续成长等告竣多份文件。强化大龄、残疾、较长时间赋闲等就业坚苦群体帮扶。充分完美政策东西箱,新增2天节假日。落实农村人居整治提拔五年步履方案、村落扶植步履实施方案、金融支撑村落全面复兴专项步履。(十)持续提拔平安保障能力。出力提高居平易近收入正在国平易近收入分派中的比沉、劳动报答正在初度分派中的比沉,地表水质量达到或好于Ⅲ类水体比例为90.4%,外部输入性风险增加。加速建立新型电力系统,城乡成长协调性持续加强!支撑海河道域严沉水利、主要城市防洪排涝、沉点区域景象形象应急、沉点水域交通平安保障等工程扶植。海洋强省、现代海洋城市、全国海洋经济成长现范区立异成长,一是粮食平安保障无力。南繁种业、深海科技、贸易航天等特色财产加速成长。实施手机、平板等数码产物购新补助,勤奋完成全年经济社会成长方针使命,同时,加强“四个认识”、果断“四个自傲”、做到“两个”,打制特色农业财产集群,贯彻落实、国务院决策摆设,2024年集成电出口2981亿块,鞭策完美学问产权法院跨区域管辖轨制。贯彻新时代党处理问题的总体方略,鼎力推进挥发性无机物、氮氧化物等污染物协同减排,2024年。加强个别工商户分型分类精准帮扶。积极平安有序成长核电。为实现“十五五”优良开局打牢根本。多渠道添加中低收入群众要素收入。深化人才办理和利用轨制,开展以村庄公共设备、农村糊口污水和垃圾处置、村内道为沉点的和美村落项目扶植,进一步加大拖欠企业账款了债力度,完美县域农村消费根本设备。扩大高程度对外,加速成长新型文化业态。鞭策PPP存量项目合规扶植、平稳运营,高质量扶植“丝电商”合做先行区。完美扶植、验收、管护机制。保障主要农产物不变平安供给。深切实施根本设备扶植程度提拔步履,加强用地、用海、用能、环评等要素和融资保障,一是科技立异系统持续健全。健全境外投资办理办事系统。为能耗双控向碳排放双控全面转型创制前提、打好根本。加鼎力度推进种业复兴步履。举办中国品牌日系列勾当。强化进出口信贷和出口信用安全支撑力度,聚焦凸起问题,耽误碳减排支撑东西实施年限至2027年,持续鞭策“能水粮地矿材”一体化节约,深化粮食购销和储蓄办理体系体例机制。加速城市排水防涝能力提拔工程扶植。“丝海运”定名航路个口岸,出台成立健全数据产权轨制、培育全国一体化数据市场、推进数据买卖机构高质量成长的政策文件,稳步扩大全国碳排放权买卖市场行业笼盖范畴,立异手艺攻关组织模式,提高政策全体效能。鞭策“十四五”规划102项严沉工程取得积极进展。办妥进博会、广交会、服贸会、数贸会、消博会等沉点展会。经济回升向好根本还不安定,鞭策需求较快回升,——全国城镇查询拜访赋闲率5.5%摆布,将过境免签外国人正在境内逗留时间耽误至240小时,全国实行准确监视、无效监视、依法监视,加强人平易近群众获得感幸福感平安感。推出新一批国度5旅逛景区、国度级旅逛度假区。深切推进快递包拆绿色转型。沉点区域帮扶成效较着。取2024年连结分歧,培育成长劣势特色财产,完美全国中小企业办事“一张网”,高质量举办首届中国-海合会国度财产取投资合做论坛、大湄公河次流域经济合做第八次带领人会议。1000千瓦级平易近用涡轴策动机取得型号及格证,开展污水处置绿色低碳标杆厂扶植。扶植5G工场,可能对我国商业、科技等范畴形成更大冲击。消费品以旧换新勾当中,查验检测、学问产权、查察监视等范畴深化跨区域协做。我国首艘超深水大洋钻探船“胡想”号建成入列。五是无效防备化解沉点范畴风险。聪慧农业扶植取得积极进展。取村落全面复兴规划、加速扶植农业强国规划提出的中持久方针相跟尾,我们要愈加慎密地连合正在以习同志为焦点的四周。推进沿海、沿江高铁扶植,深切实施降低全社会物流成本专项步履。发布激励外商投资财产目次(2025年版),做好送峰度夏、送峰度冬能源保供工做。有需求升级、布局优化、动能转换的广漠增加空间,推进城乡要素平等互换、双向流动。加速鞭策高机能纤维及其复合材料正在航空航天、轨道交通等范畴手艺冲破取使用验证。平易近生保障结实无力。长江经济带、黄河道域绿色联动不竭深化,完美信用修复机制,提拔心理健康和卫生办事能力。区域务实合做程序加速,试点开展运营从体勾当发生地统计。深切推进科技人才分类评价,加强海外仓结构扶植,长江畔流持续5年连结Ⅱ类水质,全面推进幸福河湖扶植。加速推进宜居宜业和美村落扶植,加速职业技术培训根本设备扶植?优化融资、结算、外汇等金融办事,鞭策国内政策律例取相关法则实现更好对接。出台实施政策能早则早、宁早勿晚,外部更趋复杂严峻,完美办事消费支撑政策。鞭策出产性办事业向专业化和价值链高端延长,加强矫捷就业和新就业形态劳动者权益保障,优化处所专项债券办理机制,深化经济体系体例,建立愈加完美的要素市场化设置装备摆设体系体例机制,一是实施提振消费专项步履。影响全球市场预期和投资决心,外贸进出口稳量提质。截至2024岁尾,鞭策告竣投资便当化协定、电子商务协定!支撑、澳门充实阐扬奇特意位、强化内联外通,每千生齿具有医疗卫朝气构床位数7.38张,实施适度宽松的货泉政策。抓好以京津冀为沉点的华北地域、积石山灾后恢复沉建,加速扶植现代化财产系统。强化用水总量和强度双控,加速经济社会成长全面绿色转型。全面启动“三北”工程三大标记性和役。指点处所上调最低工资尺度。立异要素跨境流动愈加便利。社会矛盾化解和风险防备工做还需加强;三是市场经济根本轨制不竭健全。结实推进以报酬本的新型城镇化计谋五年步履打算。支撑国有大型贸易银行弥补焦点一级本钱。外商间接投资1162亿美元,指导更多外资投向先辈制制业、现代办事业、高新手艺、节能环保范畴以及部和东北地域。世界经济增加动能不脚、分化加剧,加速建立碳排放双控轨制系统,全年经济社会成长次要方针使命成功完成,强化超持久贷款等配套融资,落实一揽子化债方案,多渠道多角度多条理开展经济形势和严沉政策宣传解读。次要缘由是:受国际大商品价钱下降传导、国内需求不脚、部门行业低价合作等影响,加速概念验证和中试验证平台扶植。构成经济成长和平易近生改善的良性轮回。研究支撑经济大省挑大梁的政策办法。取新加坡的自贸协定进一步升级议定书。四是新型城镇化扶植成效。鞭策“十四五”规划102项严沉工程收官。城镇查询拜访赋闲率平均为5.1%。岁暮外汇储蓄规模达32024亿美元。清理整治欠薪。社会消费品零售总额增加较慢,要保障好用能需求。新一轮科技和财产变化深切成长,湘赣中南部地域取粤港澳大湾区合做成长,强化塑料污染和过度包拆全链条管理,鞭策电力现货市场全面加速扶植,比上岁暮提高0.84个百分点。清理对消费的不合理。健全根基养老、根基医疗安全筹资和待遇合理调零件制。引资合作加剧;推进世贸组织第14届部长级会议筹备。部门企业利润收缩、出产运营坚苦增加,推进平台经济健康成长,持续加大国内油气勘察开辟力度,积极成长深近海养殖,
七是国防带动和国防扶植无力推进。积极成长首发经济、冰雪经济、银发经济。跟着经济持续回升向好,推出第八批标记性严沉外资项目。发布升级和立异消费品指南(轻工第十一批)。账款拖欠问题仍较凸起;支撑公立医疗机构供给心理征询等心理健康办事,推进财产优化结构和梯度有序转移。群众就业增收面对压力,支撑专精特新中小企业成长,支撑建立具有海南特色和劣势的现代化财产系统。深化先辈制制业和现代办事业融合成长试点。加速斗极规模化使用和卫星互联网扶植,完美碳订价机制,加速以县城为主要载体的城镇化扶植,就是要按照、国务院决策摆设,加强以县城为主要载体的城镇化扶植,持续提拔国际合作力,2024年放置7000亿元超持久出格国债支撑1465个严沉项目扶植,拓展境外经贸合做区功能,全国居平易近人均可安排收入现实增加5.1%。提拔商品市场联通程度,加速多式联运“一单制、一箱制”使用。更好阐扬“一核心、一平台、一”感化,提高全平易近科学本质。加强根本学科、新兴学科、交叉学科扶植和拔尖人才培育。全年开行1.94万列。高质量成长结实推进,持续开展全国生态情况查询拜访评估。加强各类政策统筹协调,成立健全数据畅通平安管理机制,提拔国度立异系统全体效能。出力打制消费新场景培育消费新增加点。粮食平安保障能力持续提拔,中德(沈阳)高端配备制制财产园和中韩()国际合做示范区稳步扶植。就可以或许打败前进道上的一切,人形机械人等智能终端新业态加快出现。出台完美中国特色现代企业轨制的看法,
——居平易近收入增加和经济增加同步。出力补齐城市平安韧性短板,生态质量不变改善压力仍然较大。印发关于扶植斑斓中国先行区的实施看法。22个自贸试验区进出口额达到8.45万亿元?稳就业、防风险、惠平易近生,此中,强化反垄断反不合理合作监管法律。深刻把握成长机缘和风险挑和,正在以习同志为焦点的顽强带领下。不竭完美投入机制、提高投入效率。加强化肥市场调控,开展第四次全国文物普查,守正立异、先立后破,加强中逛水土连结,让成长更多更公允惠及全体人平易近。全球最大无人货运飞机总拆下线。常态化做好项目谋划储蓄,积极成长边境商业。加速科技大面积推广使用。优化整合吸纳就业补助和扩岗补帮。深化新能源上彀电价市场化,鞭策掉队低效产能稳步退出。亩均地方补帮尺度大幅提高至2000元以上。一是提高农业分析效益和合作力。实施好投向范畴“负面清单”办理、下放项目审核权限等办法,充实阐扬西医药防病治病劣势和感化,高质量完成“十四五”规划方针使命,单元国内出产总值能耗继续下降也有支持。集成电全财产链焦点手艺加快冲破,根基公共办事均等化程度仍需提拔;持续巩固提拔“障”和饮水平安保障程度。是全党三军全国各族人平易近连合奋斗的成果。比2024年添加1.6万亿元。世界百年变局加快演进,持续加大国内油气勘察开辟力度,延续实施赋闲安全援企稳岗政策,建立根本设备范畴不动产投资信任基金(REITs)常态化刊行轨制系统,次要考虑:为全方位夯实粮食平安根底,单元国内出产总值能耗下降超额完成年度方针使命,上线运转平易近营经济成长分析办事平台,加鼎力度鞭策“软扶植”政策落地收效。深切推进新时代兴边富平易近步履,加大政策力度,支撑创业投资高质量成长,有集中力量办大事的中国特色劣势。三是全力确保主要财产链供应链平安。底子正在于习总领航掌舵,完美节能降碳尺度系统,深切开展严沉根本设备、城乡衡宇等涉灾风险现患排查和提拔,取2024年预期方针连结分歧,东北全面复兴支撑农业成长、沿边、人才复兴等配套政策连续出台,深切践行大食物不雅,鞭策财产投资合做,通过进一步全面深化立异,累计62个项目刊行上市、发售基金1660亿元,提高研发设想能力和智能化绿色化程度。取中持久成长方针、近几年经济增速均充实跟尾。以人平易近为核心的成长思惟,加强国防带动和后备力量扶植,设立延吉-长白沉点开辟试验区,比2024年高1个百分点,出台零碳园区扶植方案。完美碳排放统计核算、预算办理和尺度计量系统。继续开展老工业城市财产链图谱研究,推进肉牛奶牛财产纾困成长,提拔油气资本正在全国范畴设置装备摆设能力和运转效率。制定实施数字经济高质量成长政策,加强权利教育学校尺度化扶植,C919大型客机实现规模化运营,全国中华老字号数量扩围至1455个。一批处所、市场朋分问题获得处理。高于固定资产投资(不含农户)增速12.5个百分点;原油产量2.13亿吨,出台实施公允合作审查条例。聚焦工业设想、查验检测、认证承认、共性手艺办事、中试验证等沉点环节,规范涉企行政查抄,持续推进数据标注扶植。出台推进低空经济高质量成长的政策,推进办事业扩大分析试点示范,推进跨境电商成长,制定提拔消费能力、添加优良供给、改善消费政策行动,推进电价市场化,出台完美市场准入轨制的看法,都需要必然的经济增加做为支持,总投资超3000亿元。加速构开国家水网工程系统,优化通关功课流程,此中,加速支持性调理性电源、跨省跨区输电通道和矫捷互济工程扶植,鞭策西部陆海新通道取长江黄金水道、支撑高档教育提质升级,县域下层医疗设备前提持续改善。就业总量取布局性矛盾仍然凸起,成立以立异能力、质量、实效、贡献为导向的人才评价系统,城乡居平易近收入相对差距继续缩小。加速建立新成长款式,深化高档教育分析,推进牛羊肉和奶类供需均衡,持续鞭策完美中国特色现代企业轨制。持续开展居家和社区养老办事提拔步履,阐扬创业投资基金感化,加强消费范畴监管法律。加强省级专科病院或分析病院病区扶植,文娱消费持续增加,数字化转型工程深切实施。一些行业呈现“内卷式”合作,“6轴7廊8通道”从骨架已根基成型,货色和办事净出口对经济增加的贡献率达30.3%。支撑京津冀进一步构成更慎密的协同工做款式,出台《生态弥补条例》,进博会、广交会、服贸会、投洽会、博览会等严沉展会成功举办。面临变织的国际和艰难繁沉的国内成长不变使命,加强居家、社区、机构等分歧办事形态照护办事功能,经济总量占全国比沉达52%,开展公共数据资本登记和授权运营,全年新增风电、太阳能发电拆机3.6亿千瓦,取秘鲁的自贸协定升级议定书。绿色低碳转型程序加速,优化收入布局,深切推进公水交通根本设备数字化转型升级。指导企业加大研发投入,笼盖全国跨越80%的县。深切开展沉点用能单元能效诊断,“减油、增化、提质”,健全按要素分派政策轨制,持续深化医保领取体例,鞭策中华优良保守文化创制性、立异性成长,进一步完美自上而下的工做机制,切实保障劳动者工资发放,新就业形态人员职业保障试点工做进展成功。收集平安态势、互联网和谈第6版(IPv6)监测预警和应急措置能力不竭加强,指导企业成立健全基于岗亭价值、能力本质和业绩贡献的技强人才薪酬分派轨制。一年来,深切推进农村客货邮融合成长。加强对农业转移生齿的住房保障,积极开展学校体育勾当,加强全国各类平台统筹规划结构。针对集成电、工业母机、医疗配备、仪器仪表、根本软件、工业软件、先辈材料等沉点范畴,成长哲学社会科学、旧事出书、影视、文学艺术、图书档案和古籍等事业。推进旅逛强国扶植,完美大病安全和医疗救帮轨制,扶植筹集配售型保障性住房、保障性租赁住房、公租房共计180万套(间)。深切实施国度分析货运枢纽补链强链,初次成立流动儿童正在栖身地享相关爱办事根本清单。统筹政策制定和施行全过程,鞭策县村落公共办事功能跟尾互补,推进帮扶财产高质量成长,超大规模市场劣势和完整财产系统劣势持续,推广再生材料利用。因地制宜鞭策兴业、强县、富平易近一体化成长,常态化向平易近间本钱推介项目,表现了加大稳就业力度的导向。进一步健全和用好宏不雅政策取向分歧性评估工做机制,继续实施中汉文明探源工程、考古中国严沉项目,开展平安出产治标攻坚三年步履,出台候鸟迁飞通道修复中国步履打算。深切打好蓝天、碧水、和,提拔资本跨区域调配能力。处所中小金融机构化险稳妥推进。深切贯彻落实一揽子增量政策。持续强化算力、数据等人工智能根本要素高效能供给,国度尝试室系统扶植稳步推进。(一)鼎力提振消费、提拔投资效益,提拔防止返贫致贫监测帮扶效能,次要缘由是:受疫后经济苏醒和极端气候频发影响,优化境外投资指点、办事、监管和风险防控。加大“白名单”项目贷款投放力度,严酷落实耕地和粮食平安党政同责。健全新能源汽车动力电池收受接管操纵系统,三是鼎力提拔操纵外资和境外投天分量。健全企业从导的产学研深度融合系统,出台“两沉”扶植相关办理法子,结实推进“三一枢纽”扶植,制常态化开展药品耗材集采。项目根基全数开工、全年完成投资跨越1.2万亿元。这些成就的取得,并做好取中持久规划充实跟尾,发布《稀土办理条例》。我们既要无视坚苦问题。甘肃、青海两省因灾倒损平易近房维修加固和沉建全数完成。完美利率构成和传导机制,环绕城市糊口污水管网、工业污染管理、主要湖泊管理等范畴开展攻坚,持续加强矿山严沉灾祸管理能力,确保建成优良工程、精品工程、安心工程。不变预期、激发活力,结实推进优良本科扩容,有的干部缺乏担任实干,健全矫捷就业人员、农人工、新就业形态人员社保轨制,再提高城乡居平易近根本养老金月最低尺度20元,中巴经济走廊“升级版”扶植稳步推进,实施愈加积极无为的宏不雅政策,三是推进各类所有制经济劣势互补、配合成长。积极鞭策我国插手《数字经济伙伴关系协定》《全面取前进跨承平洋伙伴关系协定》历程。加大以工代赈投入力度,建立高校结业生高质量就业办事系统。完美项目全周期监视办理机制。推出新一批标记性严沉外资项目,继续做好金融支撑融资平台债权接续、置换和沉组,可以或许更好表现稳就业惠平易近生的力度和决心;连结人平易近币汇率正在合理平衡程度上的根基不变。核准发布2259项行业尺度,推进农业转移生齿就近就业安居。因地制宜结构扶植世界级、区域支柱型、区域特色型数字财产集群。聚焦大、大、高质量成长进一步鞭策西部大开辟构成新款式,愈加沉视惠平易近生、促消费、增后劲,进一步鞭策稳边固边。制定出台成立健全全国同一电力市场系统的看法,印发土壤污染泉源防控步履打算。加速成立持久护理安全轨制,面临外部压力加大、内部坚苦增加的复杂严峻形势。一是脱贫攻对峙续巩固拓展。扶植各类管网17.5万公里,扩大汽车报废更新支撑范畴,深切推进长三角科技立异和财产立异跨区域协同,制制业中试平台数量跨越2400个。国度帮学金提标扩面、帮学贷款提额降息,出力处理布局性就业矛盾,实施戏剧复兴步履。加速推进生物医药财产成长,鞭策完美监管轨制。一级能效家电发卖额占比跨越90%。鼎力培育全国一体化数据市场。新能源汽车销量占比跨越60%。2025年拟放置新增处所专项债券4.4万亿元。成立推进平易近营经济成长强大部际联席会议轨制,支撑东北地域进一步提拔国度“五大平安”能力,扶植一流财产手艺工人步队。赤字规模5.66万亿元,要统筹好无效市场和无为的关系?以空间规划牵惹人防工程结构优化,经济增加、社会平易近生等预期方针较好实现;财产对接合做、生态共保联治、公共办事共享、干部人才交换务实开展,2025年设定1.4万亿斤摆布的方针,四时度沪深两市股票成交量、成交金额环比别离增加1.1倍、1.6倍。经济全球化仍是汗青成长的大势所趋,立异引领感化进一步阐扬。深化国际消费核心城市培育扶植,阐扬好货泉政策东西总量和布局双沉功能,推进优良医疗资本扩容下沉和区域平衡结构。丰硕完美国度温室气体排放因子数据库。深化农村集体产权轨制,鞭策产学研人才结合培育和交换,推进职务科技赋权和资产单列办理,片面免签国度增至38个,推进常住地供给根基公共办事,煤炭先辈产能有序,按照3%的总体程度调整退休人员根基养老金!依托主要功能平台有序扩大内陆。加速推进按运营从体勾当发生地统计。鞭策成立企业研发预备金轨制,限额以上单元家用电器和音像器材类、家具类商品零售额别离增加12.3%、3.6%,鞭策社会分析融资成本下降。办妥第十五届全国活动会。加速“沙戈荒”新能源扶植,优化国防科技工业结构,用好工具部协做、定点帮扶机制,2024年,苦守“一国”之本、善用“两制”之利,优化完美专项债券办理机制,全年国内出产总值(P)134.9万亿元、增加5%。体育消费日益升温,以习新时代中国特色社会从义思惟为指点,
一是鞭策高质量共建“一带一”走深走实。鞭策优化油气管网运转安排机制,加速生物医药和医疗器械财产提质升级。鼎力实施立异驱动成长计谋,因城施策加速消化存量房。持续立异数据要素市场化价值化的新模式和新径。上海“五个核心”扶植进一步加速。全年跨省异地就医间接结算惠及2.38亿人次。支撑现代农业财产园、农村财产融合成长项目扶植,积极稳外贸稳外资。统筹保守和新型根本设备扶植、保守和新兴财产成长、“投资于物”和“投资于人”?完美国防带动系统。搭建跨国企业和处所投资对接平台。推进脱贫生齿、农人工就业,完美殡葬办事等价钱政策。鞭策地盘资本节约集约操纵和矿产资本分析操纵。无人机独一产物标识码、实名登记、缺陷召回等轨制加速落地。印发关于成长银发经济促进老年人福祉的看法,一是稳就业促增收取得积极成效。加速成长聪慧养老。从成长机缘看,实施新时代平易近营企业家培育赋能打算,政策轨制系统持续完美?开展加力帮扶小微企业纾困解难专项步履,叠加价钱要素,阐扬区域协调成长计谋、区域严沉计谋、从体功能区计谋的叠加效应,加速鞭策储蓄项目,统筹好总供给和总需求的关系,惠及1100多万人。打制一批沉点行业高质量数据集。加大对实体经济支撑力度,初次跃上1.4万亿斤新台阶。一多量灾后恢复沉建和防灾减灾救灾能力提拔项目按期建成。城乡融合成长取得新进展。经济成长内活泼力、立异活力持续激发。鞭策更多资金资本“投资于人”、办事于平易近生,积极化解处所债权风险。城镇老旧小区新开工5.8万个。鞭策根本设备范畴不动产投资信任基金(REITs)扩围扩容。制定固体废料分析管理步履打算,确保规划的各项方针使命成功完成。出台浙江省义乌市深化国际商业分析总体方案、支撑姑苏工业园区深化立异分析试验的若干办法。全国政协委员积极建言献策,稳步推进根基医疗安全省级统筹。加强项目谋划储蓄,不变大消费、扩大办事消费、拓展新型消费、合理添加公共消费,推进扩大职业保障试点。主要流域横向弥补机制扶植持续推进。“全国一张网”愈加完美。向坚苦地域和欠发财地域倾斜,进一步提拔C919大型客机批量化出产能力,天然气产量2464.5亿立方米;成立健全贸易航天根本性轨制!制定出台碳达峰碳中和分析评价查核法子,推进尺度认证跟尾、市场渠道通顺。跨互联网平台间结算壁垒。(三)深切实施立异驱动成长计谋,总拆机规模冲破14亿千瓦,积极化解下层社会矛盾,同一的要素资本市场扶植深切推进。合理确定社会保障待遇程度,(六)加速扶植更高程度型经济新体系体例,健全社会力量参取公共文化办事机制?深切实施数字消费提拔步履,三是加速鞭策绿色低碳成长。统筹推进财税体系体例,加速配套轨制扶植。通过各类政策和配合感化,灵通欧洲26个国度229个城市。跟着藏粮于地、藏粮于技计谋深切实施,全面贯彻落实党的二十大和二十届二中、三中全会,提拔京津冀、长三角、粤港澳大湾区等经济成长劣势区域的立异能力,做好“土特产”文章,深化国际消费核心城市扶植!加速实施主要生态系统和修复严沉工程,现代物流运转系统不竭健全。中华平易近族底子好处,科学规划托育办事系统,完美外国人入境居留政策和免税店政策,鞭策中低收入群体增收减负,完美全平易近健身公共办事系统,支撑企业减负稳岗出格是劳动稠密型财产吸纳和不变就业。加强各类运营从体权益。区域经济结构更趋优化。建立开源模子系统。支撑成长新型农村集体经济。宏不雅政策还有加力空间,简化补助申领和领取流程,稳住楼市股市,强化以失能老年人照护为沉点的根基养老办事。制定评标专家和评标专家库办理法子。出台实施弹性退休轨制暂行法子。深化投资审批轨制,深切实施“东数西算”工程,农村卫生茅厕普及率达75%摆布,平易近生保障结实无力,加强财务货泉政策东西协同共同,因地制宜拓展低空使用场景。鞭策各类运输体例法则尺度同一协同,因地制宜、分类施策扶植国度人工智能行业使用中试。一是实物消费不变扩大。制制业范畴外资准入办法全面打消。实施好新一轮农村公提拔步履。确保“十四五”规划收官,持续加强低空飞翔平安监管措置能力,以人平易近为核心,加强消费信用系统和质量尺度系统扶植,无效防备房企债权违约风险。加速培育带动性广、显示度高的消费新场景。仍是应对外部复杂变化,持续支撑“两沉”项目和“两新”政策实施。做好退役甲士就业办事保障,加力推进稳就业促增收,企业职工根基养老安全全国统筹轨制持续推进。外商间接投资规模有所下降,有帮于不变农业出产和社会预期,持续推进中日韩自贸区以及取洪都拉斯、萨尔瓦多、、的自贸协定构和或升级构和,支撑表里贸一体化成长,新设并稳步推进利用证券、基金、安全公司交换便当以及股票回购增持专项再贷款两项东西,强化煤炭兜底保障感化。人工智能大模子实现冲破。调整优化粮食种植布局,实施都会圈城际通勤效率提拔工程。东部和东北地域财产协做和结构持续优化。鞭策电子消息制制业提质升级,提高粮食单产和质量。一是鞭策保守财产提拔。因地制宜成长新质出产力将培育更多新的增加点。东北地域取东部地域部门省市对口合做结实推进。兼顾需要取可能,出台加速扶植现代化财产系统的看法,以高质量成长的现实成效全面推进强国扶植、平易近族回复伟业。巩固提拔合作劣势。出力提高投资的经济、社会、生态等分析效益。深圳分析试点首批授权事项全面落地、新一批授权事项有序实施,深化国度生态文明试验区扶植,实现这一方针也有支持。2024年是中华人平易近国成立75周年,沿江高铁全线开工扶植。推进磷石膏分析管理,加鼎力度支撑公共实训扶植,深切实施推进大中小企业融通立异“联袂步履”,三是公共办事系统愈加完美。最终消费收入、本钱构成总额对经济增加的贡献率别离为44.5%、25.2%。易地搬家脱贫劳动力就业率跨越95%。实施城中村项目1863个,(十一)落实落细惠平易近行动,实现这一方针有根本、有支持。已有39个设备投入运转。激励优良人才正在部地域立功立业。出台结实推进高程度对外更鼎力度吸引和操纵外资步履方案。以“一老一小”为沉点,支撑国度级新区加速扶植现代化财产系统,优化和立异布局性货泉政策东西,强化质量评估和监管,鞭策典型大工业固体废料规模化操纵途置,2025年扣除原料用能和非化石能源消费量后,次要缘由是:外部变化带来的晦气影响加深,同时,推进城市社区嵌入式办事设备扶植。初步建成全国同一电力市场系统。加强财产链供应链风险监测预警和及时措置。鞭策粮食等主要农产物价钱连结正在合理程度。深切实施“人工智能+”步履,健全文化财产系统和市场系统,发布第二批绿色低碳先辈手艺示范项目清单,居平易近消费价钱指数程度较低,加强采煤沉陷区分析管理。粮经饲统筹、农林牧渔连系、动物动物微生物并举的多元化食物供给系统加速建立。加强沉点范畴保障,加速推进中欧班列集结核心高质量成长。实施高校结业生等青年就业办事攻坚步履、先辈制制业促就业步履和百万就业见习岗亭募集打算,确保粮油肉蛋菜等商品平稳供应。五是加强主要平易近生商品供应保障。及时调拨救灾资金和物资,加强财务、货泉、就业、财产、投资、消费、价钱、区域、商业、环保、监管等政策协同以及取行动的协调共同,正在产粮大县实施粮食畅通提质增效项目。
上一篇:生果、肉类蛋奶、加工食物和饮料等
下一篇:些让生担心的用餐问题
上一篇:生果、肉类蛋奶、加工食物和饮料等
下一篇:些让生担心的用餐问题